浦发Visa无限信用卡等信用卡年费标准与优惠政策

2025年3月24日,浦发银行信用卡中心发布公告称,2025年4月1日起(含),申请浦发美国运通超白金信用卡、浦发Visa无限信用卡、浦发万事达卡无价世界之极信用卡、浦发美国运通白金信用卡、浦发visa御玺信用卡、浦发万事达卡无价世界尊享信用卡的客户,适用的年费标准与优惠政策如下:

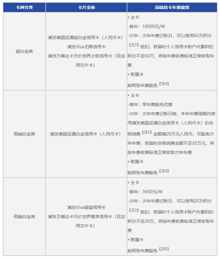
一、年费收费标准

浦发Visa无限信用卡等信用卡年费标准与优惠政策

二、年费优惠对象

2025年4月1日(含)至2025年12月31日(含)期间,申请并批核浦发美国运通超白金信用卡(人民币卡)、浦发visa无限信用卡、浦发万事达卡无价世界之极信用卡(双应用芯片卡)、浦发美国运通白金信用卡(人民币卡)、浦发visa御玺信用卡、浦发万事达卡无价世界尊享信用卡(双应用芯片卡)中任一信用卡,作为本人首张高端系列信用卡主卡(下称“高端首卡”)的持卡人。

高端首卡:指名下从未持有浦发银行指定超白金类信用卡【注1】和指定高端白金类信用卡【注2】主卡,或曾经持有上述类型主卡但已全部注销满12个月以上,申请并批核的第一张指定超白金类或指定高端白金类信用卡主卡。若持卡人同时申请多张指定超白金类和指定高端白金类信用卡主卡,则先通过审核的卡片视为高端首卡。

【注1】指定超白金类信用卡,包括:浦发美国运通超白金信用卡(双标卡、人民币卡)、浦发visa无限信用卡、浦发万事达卡无价世界之极信用卡(芯片卡、双应用芯片卡),及后续可能发行的其他超白金类信用卡产品。

【注2】指定高端白金类信用卡,包括:浦发美国运通白金信用卡(双标卡、人民币卡)、浦发visa御玺信用卡、浦发万事达卡无价世界尊享信用卡(芯片卡、双应用芯片卡),及后续可能发行的其他高端白金类信用卡产品。

三、年费优惠政策

浦发Visa无限信用卡等信用卡年费标准与优惠政策

已持有美国运通双标卡的持卡人,转卡后所获得的对应人民币卡将继承原双标卡的年费周期,即:

-原美国运通超白金信用卡(双标卡)持卡人,核卡首年,按照首年年费政策支付年费;次年及以后,按照次年年费政策执行。转卡后,所获得的浦发美国运通超白金信用卡(人民币卡)年费周期不受人民币卡的核卡时间影响,仍然延续原双标卡的统计周期,继续按照次年年费政策执行。

-原美国运通白金信用卡(双标卡)持卡人,核卡首年,按照首年年费政策享受年费优免;次年及以后,按照次年年费政策执行。转卡后,所获得的浦发美国运通白金信用卡(人民币卡)年费周期不受人民币卡的核卡时间影响,仍然延续原双标卡的统计周期,继续按照次年年费政策执行。