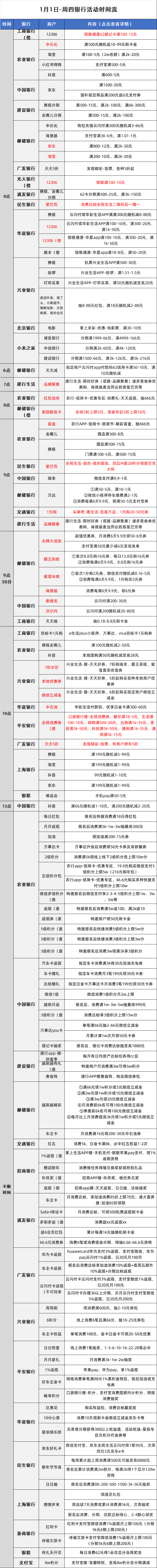
特别活动
中国银行x越刷月返:
中国银行信用卡官方微信-活动服务-活动报名,报名后使用中行消费累计消费满1w-3w-5w,2月10日起可抽10元-99元-399元-999元微信券包(各8.2w-8k-2k-500份)(1w最高99,3w最高399,5w最高999,1月31日截止)
中国银行x3倍积分(特邀):
中国银行信用卡官方微信-活动服务-活动报名,特邀用户报名后根据短信提示,消费达标可享3倍积分上限15w分(1月31日截止)
中国银行x白金卡达标赠礼:
使用中行白金及以上信用卡,每月消费3笔199元,次月15日起可在中行APP-我的-我的权益-我的专属权益-待领取礼包-去领取,领取30元猫超卡、京东卡、唯品会卡、及各种会员季卡等(月5w,共2次,26年3月31日截止)
中国银行x车主卡达标赠礼:
使用中行爱驾汽车卡、畅行卡、中银数字分期卡,每月消费3笔199元,次月15日起可在中行APP-我的-我的权益-我的专属权益-待领取礼包-去领取,领30元猫超卡、京东卡、洗车代驾及各种会员季卡月卡等(月1w,共2次,26年3月31日截止)
中国银行x麦德龙、沃尔玛:
每日9点30分起,指定商户使用云闪付选择中行62信用卡支付(月各2次,26年3月31日截止)
麦德龙APP、微信小程序及指定门店,满200-30元(日100名额)
沃尔玛APP、微信小程序、指定门店通过自助收银台,满200元随机减20-80元(日600名额)
中国银行x抖音:
每日12点起,抖音使用中行信用卡支付,满66元随机减1-10元(日5k)、满200元随机减2-20元(日2900)(月各1次,26年3月31日截止)
中国银行x大麦:
大麦APP使用支付宝选择中行信用卡支付,满300-20元(日2500名额,26年3月31日截止)
中国银行x瑞幸:
每日7点起,瑞幸使用微信支付,选择中行信用卡支付,满9.9-1元(日1w名额,日1次月4次,26年3月31日截止)
农业银行x多倍积分:
农业银行APP-信用卡-旅游节-年货节,可抽1元刷卡金及多倍积分券上限2026分(1月31日截止)
邮储银行x越刷越精彩:
邮储银行信用卡APP-热门活动(或活动礼遇)-越刷越精彩万元享好礼,报名后,当月消费达标得奖(均可参加,名额有限高档可能不中,月各1次,26年3月31日截止)
①满6k元领1w积分或5元微信立减金
②满2w元领1w积分或10元微信立减金
③满3w元领20元微信立减金
④月消费前6k名可得100元微信立减金(总量16200个,先领先得,后面可能领不到)
⑤季度前6k名可得100元微信立减金
⑥每月比上月消费提高3k元领1w积分或5元微信立减金
交通银行王者之战截止30日,50-100-500-1k最低金额为9936-16210-102550-164499元:https://www.xucaifu.com/8543.html
①淘宝-闪购(支付宝-闪购),每日可领大额红包
②京东-领券,8点-20点每两小时可抽外卖券
④美团-搜-唐国强,可抽大额包及免单
0点开始活动
工商银行x借记卡12306:
12306使用银联通道,选择工行62借记卡支付,满100-15元(日9517名额,月1次,26年3月31日截止)
农业银行x中石化:
农行APP-信用卡-优惠专区-热门活动,可领石化钱包加油卡充值,满500元随机返10-99元刷卡金权益(月2w名额,月1次,续期至26年1月31日截止)
农业银行x淘宝:
淘宝使用支付宝选择农行信用卡支付,满100-5元(2w名额)满2k-20元(11w名额)(各1次,26年2月28日截止)
农业银行x小红书、得物:
小红书、得物使用支付宝选择农行信用卡支付,满500-5元(月3w名额,仅1次,3月31日截止)
农业银行x抖音:
抖音使用农行62信用卡支付,满600-5元(日2800名额,月1次,2月28日截止)
中国银行x京东:
京东使用中行信用卡支付(月各1次,3月31日截止)
①满1500-20元(日800名额)
②国补指定商品满200元返6元支付券(日200名额)
建设银行x抖音联名卡:
龙卡抖音联名卡通过抖音支付任意消费1笔,可得2张抖音满100-10元支付券(26年9月30日截止)
建设银行x携程分期:
携程购买指定旅游产品,使用建行62信用卡分期支付,满500-15元(共1.1w名额)、满2k-100元(共6k名额)、满6k-300元(共4k名额)(各1次,26年3月31日截止)
建设银行x去哪儿分期:
去哪儿购买指定旅游产品,使用建行62信用卡分期支付,满500-15元(共1.6w名额)、满2k-100元(共1.2w名额)(各1次,26年3月31日截止)
邮储银行x京东:
京东使用邮储信用卡支付,满800-12元(日500名额)、满2k-30元(日200名额)(月各1次,26年2月28日截止)
邮储银行x淘宝:
淘宝使用邮储信用卡支付,满200-10元(日1500)、满2k-30元(日800)(各1次,26年2月20日截止)
邮储银行x肯德基:
肯德基使用支付宝,选择邮储信用卡支付,满36-6元(14w+名额,月1次),还可享满1.01-1元51w名额,日1次)(续期至26年2月20日截止)
邮储银行x中石化:
易捷加油石化钱包充值,使用云闪付选择邮储信用卡支付,满200元随机减3-66元(日700名额,月2次,26年1月8日截止,首次开通自动充值还有满200-15元)
广发银行x天天5折:
发现精彩APP-饭票,定位本地多种商户饭票5折起(3月31日截止)
光大银行x借记卡12306:
12306使用银联通道,选择光大62借记卡支付,满100-10元(日666名额,月1次,26年4月25日截止)
浦发银行x携程、去哪儿分期:
携程、去哪儿使用浦发62信用卡分期支付,满500-25元、满3k-150元(限量,26年1月31日截止)
民生银行x星巴克买一赠一:
消费达标,周四指定星巴克门店,使用全民生活APP付款码选择民生信用卡支付,享买一赠一(26年2月28日截止)
四星以上银联任意消费1笔可得1资质(月4次)
其它用户银联任意消费1笔可得1资质(月2次)月消费满5k元次月可得2资质
华夏银行x借记卡顺丰:
顺丰APP下单纯快递服务,使用银联通道选择华夏银行APP,使用华夏62借记卡支付,满18-8元(日100名额)满50-20元(日50名额)(月2次,26年4月18日截止)
华夏银行x借记卡12306:
12306使用华夏银行APP选择华夏62借记卡支付,满100-10元(日80名额)、满300-20元(日90名额)、满1k-50元(日30名额)(月4次,26年1月5日截止)
华夏银行x12306:
12306使用云闪付或华彩生活APP选择华夏62信用卡支付,满100-10元(日350名额)、满300-20元(日100名额)、满1k-50元(日100名额)(月2次,26年4月24日截止)
华夏银行x携程:
携程使用云闪付或华彩生活APP云网版支付,选择华夏信用卡支付,满300元随机减8-88元(日300名额,月2次,26年7月4日截止)
兴业银行x携程机票:
携程购买机票,通过银联通道选择兴业生活APP使用兴业62信用卡支付,满500-30元(日150名额,月2次,3月31日截止)
兴业银行x哈啰:
兴业生活APP-哈啰,使用兴业62信用卡支付,满1.51-1.5元(日300名额,日1次月10次,3月31日截止)
兴业银行x叮咚买菜:
兴业生活APP-叮咚买菜,使用兴业62信用卡支付,满50元随机减至高20元(日720名额,周1次,1月31日截止)
兴业银行x美团、饿了么、携程、观影、音视频随机减:
兴业生活APP滚动广告(或搜-美团外卖、饿了么、小象超市、猫眼电影、文旅购票、视听会员,等关键词)抽8-88元红包(日8k名额,月1次)满18元随机减2-88元(日8k名额)免单红包(1月31日截止)
北京银行x电影:
每日0点起,掌上京彩APP-优惠-电影票,购买影票满30-10元(限量,月1次,26年10月17日截止)
建行、中信、浦发银行x小米之家分期:
小米之家使用银联扫码分期,选择指定银行信用卡分期支付(云闪付搜索-小米,可查询剩余名额,1月31日截止)
建设银行满1500-66元、满3k-126元、满5k-216元
中信银行满2k-60元、满4k-120元(26年3月31日截止)
浦发银行满1999-66元、满4999-166元
6点开始活动
邮储银行x十万商户天天减:
每日6点起,美宜佳、绝味鸭脖、家家悦等连锁商户,使用云闪付、邮储银行、邮储信用卡APP付款码,选择邮储62信用卡支付,满50-10元(13w+名额,月1次)满10元随机减(15w+名额,月6次)(续期至26年6月30日截止,云闪付搜-邮储小绿卡,定位当地查看活动商户及剩余名额)
7点开始活动
建行生活x品牌聚惠:
建行生活APP-限时好券(或建行生活APP-搜索相关商户,或搜-品牌聚惠)每日7点或9点起,可根据地区不同,购买星巴克、必胜客、肯德基、海底捞等诸多优惠券(若有美食类刚需,建议搜一下,超百家商户,1月31日截止)
中国银行x瑞幸:
每日7点起,瑞幸使用微信支付,选择中行信用卡支付,满9.9-1元(日1w名额,日1次月4次,26年3月31日截止)
8点开始活动
农业银行x浓情红包加场:
农行掌银APP-信用卡-优惠专区-消费礼-天天返现,报名返现活动后,12月累计消费满666元且获得6笔返现,每日8点起,可抽3-666元刷卡金券(共15w名额,1月5日截止)
邮储银行x美团借记卡:
每日8点起,使用美团支付选择邮储美团联名借记卡支付,全场5折上限5元(日5k名额)美食专区5折上限10元(日2k名额)(各1次,26年1月10日截止)
9点开始活动
农业银行x盲盒:
每日9点起,农行APP-信用卡-旅游节-精彩盲盒,可抽0.6-666元刷卡金,2倍积分上限5k分权益(周3w名额,月1次,1月31日截止)
农业银行x去哪儿酒店:
每日9点起,去哪儿使用农行62信用卡支付,酒店满300-8元(共1.8w名额,仅1次,26年3月31日截止)
农业银行x携程酒店、门票:
每日9点起,携程使用农行62信用卡支付
①酒店满500-15元(共2.7w名额,仅1次,3月31日截止)
②门票满100-5元(共3w名额)满500-15元(共4w名额)(各1次,2月28日截止)
邮储银行x万达:
每日9点起,万达广场使用支付宝选择邮储信用卡支付(26年6月30日截止)
①满50-5元、满10-1元(月各1次)
②微信小程序停车缴费满2-1元(月1次)
③消费每满6天有满9.9元消费,邮储APP-信用卡-周周享可领满50-5元支付宝券(月2次)
交通银行x1元购:
每日9点起,买单吧APP-惠生活-定位本地-百县万店,可1元购指定商户20-50元优惠券(限量,仅1次,1月4日截止)
民生银行x星巴克大杯:
周四至周六每日9点起,全民生活APP-我的-我的星级,活力行星(月1次)能量行星及恒星(月2次)可20积分兑换星巴克大杯券(26年1月10日截止)
建行生活x品牌聚惠:
建行生活APP-限时好券(或建行生活APP-搜索相关商户,或搜-品牌聚惠)每日7点或9点起,可根据地区不同,购买星巴克、必胜客、肯德基、海底捞等诸多优惠券(若有美食类刚需,建议搜一下,超百家商户,1月31日截止)
9点30分开始活动
工商银行x天天抽:
每日9点30分起,工银e生活APP-搜-天天抽,可抽0.18-8.8元刷卡金(日1次,共400w份,1月31日截止)
中国银行x麦德龙、沃尔玛:
每日9点30分起,指定商户使用云闪付选择中行62信用卡支付(月各2次,26年3月31日截止)
麦德龙APP、微信小程序及指定门店,满200-30元(日100名额)
沃尔玛APP、微信小程序、指定门店通过自助收银台,满200元随机减20-80元(日600名额)
邮储银行x肯德基:
每日9点30分起,当月消费6天且每日满9.9元,邮储信用卡APP-超值优惠券(或搜肯德基),可领6元支付宝代金券(5100名额,月2次,续期至26年2月20日截止)
邮储银行x永辉、大润发:
邮储信用卡APP-超值优惠券(或搜-永辉、大润发)(续期至26年3月31日截止)
①每日9点30分起,当月累计消费满6天满9.9元消费,可领50-6元代金券(月2次)
③每日9点30分起,永辉大润发指定商户,使用支付宝选择邮储信用卡支付,满50元最少减6元至高免单(共10w+名额,月1次)
邮储银行x霸王茶姬:
每日9点30分起,邮储信用卡APP-超值优惠券(或搜-霸王茶姬,续期至26年3月31日截止)
①首次8.8元购16元代金券,每日13.8元购16元代金券
②消费每满6天有满9.9元消费,可8.8元购16元霸王茶姬券(月2次)
③周六可16元购2杯伯牙绝弦(月2次)
邮储银行x蜜雪冰城:
每日9点30分起,邮储信用卡APP-超值优惠券(或搜-蜜雪冰城,续期至26年3月31日截止)
①首次1分购2元蜜雪冰城券,微信支付随机减0.16-5元
②消费每满6天有满9.9元消费,可1分购买5元蜜雪冰城券(月2次)
③周六可5元购买2张5元代金券(月2次)
10点开始活动
工商银行x万事达、visa双标卡1元购:
每日10点起,e生活plus微信小程序可1元购指定卡券(限量,月1次,26年3月31日截止)
农业银行x携程、去哪儿:
1月1日10点起,携程(日2k)、去哪儿(日1k)使用农行62信用卡支付,满100元随机减2-50元(各1次,26年3月31日截止)
农业银行x抖音本地团购:
每日10点起,抖音本地团购,指定团购使用农行信用卡支付,满50元随机减至高28元(日3.5w名额,月2次,3月31日截止)
兴业银行x天天好券:
每日10点起,兴业生活APP-搜-天天好券,还可7折左右购瑞幸、霸王茶姬、蜜雪冰城、奈雪、喜茶券(限量,月各5次,续期至26年3月31日截止)
可以购买各种本地商户优惠券
可6-8折购买指定商户微信立减金
华夏银行x优享白金中石油:
每日10点起,指定地区中石油门店,使用华彩生活APP付款码,选择华夏优享白金卡支付,满300-60元(日433名额,月2次,26年2月21日截止,云闪付搜-华夏,查看活动地区及加油站及剩余名额)
平安银行x全民消费券(特邀):
每日10点起,口袋银行APP-搜-全民消费券,特邀用户可领餐饮类满18-5元(日4.8w+)生活类满100-10元(日9677)购物类满500-20元(日9677)出游类满1k-35元、家居类满3k-50元、科技类满5k-50元、通用类满1k-35元、通用类满5k-15元(日各3225)(日1张共8张,26年1月11日截止)
广发银行x天天5折:
发现精彩APP-饭票-天天优惠,12月25日-1月1日,天天优惠中部分商户天天5折,例如10元购20元奈雪、霸王茶姬、麦当劳、名创优品、茶百道、肯德基必胜客、瑞幸等
上海银行x携程:
每日10点起,携程使用上海银行信用卡支付,满199元随机减5-99元(日500名额,月2次,续期至26年3月31日截止)
上海银行x淘宝、抖音、京东:
每日10点起,指定商户选择上海银行信用卡支付(日各1次月各4次,26年3月31日截止)
淘宝天猫满199元随机减1-99元(日1k名额)
抖音满99元随机减1-10元(日2k名额)
京东满199元随机减1-99元(日1k名额)
上海银行x猫眼:
每日10点起,猫眼使用微信支付,选择上海信用卡支付(3月31日截止)
演出满299元随机减10-50元(日300名额,月2次)
电影满30元随机减2-5元(日600名额,月4次)
使用上海银行借记卡支付电影满30元随机减2-10元(月2w名额,日1次月4次)
银联x手机pay200-30元:
每日10点起,指定购物中心使用手机pay支付,满200-30元(日1490名额,月1次,26年3月31日截止,云闪付APP定位本地,搜-百城,若有门店则可搜索到适用门店)
银联x手机pay唯品会:
每日10点起,唯品会使用手机pay支付,满50-5元(日3k名额,月1次,26年1月5日截止)
12点开始活动
中国银行x抖音:
每日12点起,抖音使用中行信用卡支付,满66元随机减1-10元(日5k)、满200元随机减2-20元(日2900)(月各1次,26年3月31日截止)
