广发银行信用卡超级刷刷刷(25年10月)

发现精彩APP-搜-超级刷刷刷(25年10月31日截止)

①每日消费18-88元、88-188元、满188元可抽288-8k积分、0.28-888元刷卡金、5元文旅券商城券、1888元文旅券、万元足金牌、(月500w份)

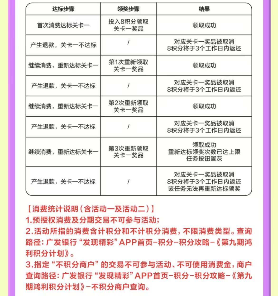
②月月闯关,特邀用户完成消费任务,可8积分兑换指定消费金(不同用户任务不同)

广发银行信用卡超级刷刷刷(25年10月) 广发银行信用卡超级刷刷刷(25年10月) 广发银行信用卡超级刷刷刷(25年10月) 广发银行信用卡超级刷刷刷(25年10月)