
每月中行汽车主题卡累计消费满3k元,次月12日可中行app-我的-我的权益-我的专属权益-待领取礼包,领300-30元加油或3张20-10元充电支付券(月3.5w份,月1次共3次,26年3月31日截止)
石榴说说:
活动周期为6个月,但是总共可领3次。
2025年10月1日至2026年3月31日
中国银行长城环球通爱驾汽车卡、爱驾汽车卡数字版(原数字ETC信用卡)、中银数字分期信用卡、爱驾汽车卡Plus版、爱驾汽车白金信用卡、速通信用卡、辽通卡、粤通信用卡、沪通卡、三秦通信用卡、燕赵行ETC信用卡、阳光ETC汽车联名卡、乘停互通信用卡(以下简称:汽车卡)持卡客户
活动期间,指定汽车卡产品持卡客户,每月使用汽车卡累计消费满等值人民币3000元,达标次月12日可在中国银行APP选择领取30元加油或充电场景支付立减券,达标客户可从加油(1张满300元减30元券)或新能源充电(3张满20元减10元券)立减券中任选1种领取。每月名额3.5万名,按客户实际领取顺序,先到先得,当月剩余名额可延续至下月使用。每位客户每月仅可享受1次,活动期间每位客户最高可领取3次。
领取路径:中国银行APP→“我的”频道→我的权益→我的专属权益-点击“待领取的礼包”-“汽车卡加油充电立减券”点击“去领取”-选择要领取的礼品后点击“选择”-点击“去使用”。
1. 本活动仅限汽车卡持卡客户参加。客户使用汽车卡每个自然月累计消费达到指定金额,即视为达标。如存在同一客户持有多张可参与本活动的信用卡的情况,将以客户为维度合并计算消费金额。仅主卡持卡客户参与活动,附属卡持卡客户不参与活动。
2.活动参与仅限信用卡持卡消费行为,充值、转账、还款、分期无法完成达标条件,如出现撤销、冲正或退货交易则冲抵每月统计的累计消费金额(前期的一笔消费在当月退货,该笔退货交易也会冲抵该月的累计消费金额)。消费日期以每笔交易在中国银行清算系统中记录的交易日期为准。消费金额以每笔交易在中国银行清算系统中记录的金额为准。消费查询路径:中国银行APP“我的”频道-我的账户-卡信息/账单查询,客户如需查询销户的具体时间,可致电中国银行信用卡客服热线40066-95566。
3. 每月消费达标的客户,可以在达标下个月的12日至第二个月的11日期间领取加油或新能源充电立减券(2选1)。其中,加油立减券为1张满300元减30元券,新能源充电立减券为3张满20元减10元券。每月领取名额限3.5万名,按领取顺序先到先得,领完即止。当月剩余名额可累计至下月使用。每位客户每月仅可享受1次,活动期间最多享受3次。
4. 礼品领取路径:中国银行APP→“我的”频道→我的权益→我的专属权益-点击“待领取的礼包”-“汽车卡加油充电立减券”点击“去领取”-选择要领取的礼品后点击“选择”-点击“去使用”。客户在领取礼品时需输入云闪付APP或中国银行APP的注册手机号,立减券将发放至该手机号对应的APP账号中。请注意,客户填写的APP账号实名信息,需与用于核销立减券的中行汽车卡实名信息保持一致;若两者不一致,将无法完成核销!如因客户输入手机号有误,导致立减券未正常发放的情形,我行不予补发。
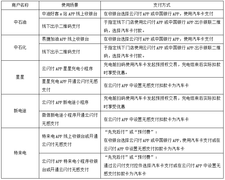
5. 礼品核销:本活动中领取的立减券仅限于使用指定中国银行信用卡(卡号前6位为625906、625907、622765)在指定加油或充电商户完成支付时使用,用户支付前需将云闪付或中国银行APP更新到最新版本。活动商户包括中石油、中石化、星星、新电途、特来电。具体商户及其对应的支付场景与支付方式如下表,详细指引见中国银行APP的礼品领取页面或点击公众号本活动宣传推文左下角“阅读原文”查看。具体情况以收银台实际支持优惠为准:

6. 礼品领取有效期:每月达标客户可获得的优惠券领取有效期为达标下一个月12日至第二个月的11日期间,如客户未在规定时间内领取视为自动放弃,不予补发。客户如有优惠券使用方面问题,可咨询中国银联客服95516。例如:客户1月10日达标,则可于2月12日至3月11日期间在名额范围内领取立减券,逾期不予补发。
7. 礼品使用有效期:立减券使用有效期为领取成功之日起60个自然日。
8. 每名客户每月限领取一次,符合同一设备、同一注册手机号、同一银行卡预留手机号、同一银行卡卡号、同一身份证号或同一APP账号任一条件的,均视为同一客户。客户需使用本人电子设备、APP账号、银行卡、二维码等亲自参加。
9. 客户如在收到活动奖励前注销信用卡,将不再享受领奖资格,客户亦不得要求中国银行对其进行任何形式的补偿。
10. 对于因发生退货、冲正或撤销等交易,造成不符合奖励条件的客户,不享受领奖资格,且中国银行保留扣回不符合条件但已奖励金额的权利。
11. 客户若于活动期间发生逾期未还款或信用卡状态不正常等违反相关信用卡领用合约情况,将不再享有本活动参与资格。如发现有利用活动规则恶意套取达标礼品的客户,中国银行保留取消其继续参加活动的权利。
12. 客户如对本次活动有疑问,可致电中国银行信用卡客服热线40066-95566提出;如对获奖结果有异议,可在消费达标后6个月内致电中国银行信用卡客服热线40066-95566提出,逾期将视为认可获奖结果。
13. 如与本活动规则冲突或有额外约定协议的项目客户,将不得叠加参与本活动,详情请咨询发卡行(活动编码为【总】XYK25045)。